-
Belcat Pedal de efecto de guitarra r fuzz con tono fuzz, Control de nivel, Fuzz, Stompbox para guitarra eléctrica True bypass|Partes y accesorios de guitarras| - AliExpress
-
▷ Los de Guía de Compra
-
- Pedal fuzz para guitarra
-
Dunlop FFM1 Face Mini Silicon pedal de efectos para gui | Bax Music
-
Tipos de pedales de distorsión guitarra eléctrica - Blog de Multison
-
Joyo Ultimate Fuzz - Pedal multiefectos guitarra (distorsión, fuzz, batería verde : Amazon.es: Instrumentos musicales
-
▷▷ 7 Mejores PEDALES FUZZ [2023 ]
-
Vemuram Shanks II - Pedal guitarra
-
▷ Boss Fuzz Waza Craft - Pedal de fuzz para guitarra
-
Pedal de efectos para guitarra eléctrica Kmise FUZZ DC 9V mini fase única verdadero
-
Los mejores Fuzz para guitarra [2021] - Masterampli
-
Danelectro 3699 Fuzz | MUSIC STORE
-
Dolamo-Pedal efecto de guitarra D-2 con True Bypass, para guitarra eléctrica, accesorios guitarra - AliExpress Deportes y entretenimiento
-
Pedal Para Fuzz Catalinbread | Alteisa
-
Fuzz Pedal de fábrica elegante para guitarra eléctrica, Pedal de clásico para guitarra eléctrica| | - AliExpress
-
AZOR Fuzz Pedal de efecto de guitarra clásico mini pedal guitarra eléctrica True Bypass aleación de aluminio : Amazon.es: Instrumentos musicales
-
Ammoon Pedal de efecto Fuzz para guitarra, AP 12, Voodoo, Octave, con Cable de conexión, 2 piezas|bypass diode solar panelbypass module - AliExpress
-
fuzz para guitarra – Electrónica
-
comprar boss -
-
Para Guitarra EarthQuaker Hoofreaper | Alteisa
-
JHS Fuzz | drunkat.es
-
Pedal de efectos para guitarra DUNLOP Dunlop Fuzz MDU JHF1 : Instrumentos musicales
-
Bender Fuzz | drunkat.es
-
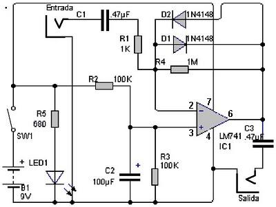
Amplificadores de Circuito efecto fuzz para guitarra
-
Guitarra Fender Hammertone Fuzz | Alteisa
-
Pedal Fuzz para guitarra - pedales Fuzz en Ardemadrid -
-
JHS drunkat.es
-
Pedal Para Guitarra Engl Fuzzy Head | Alteisa